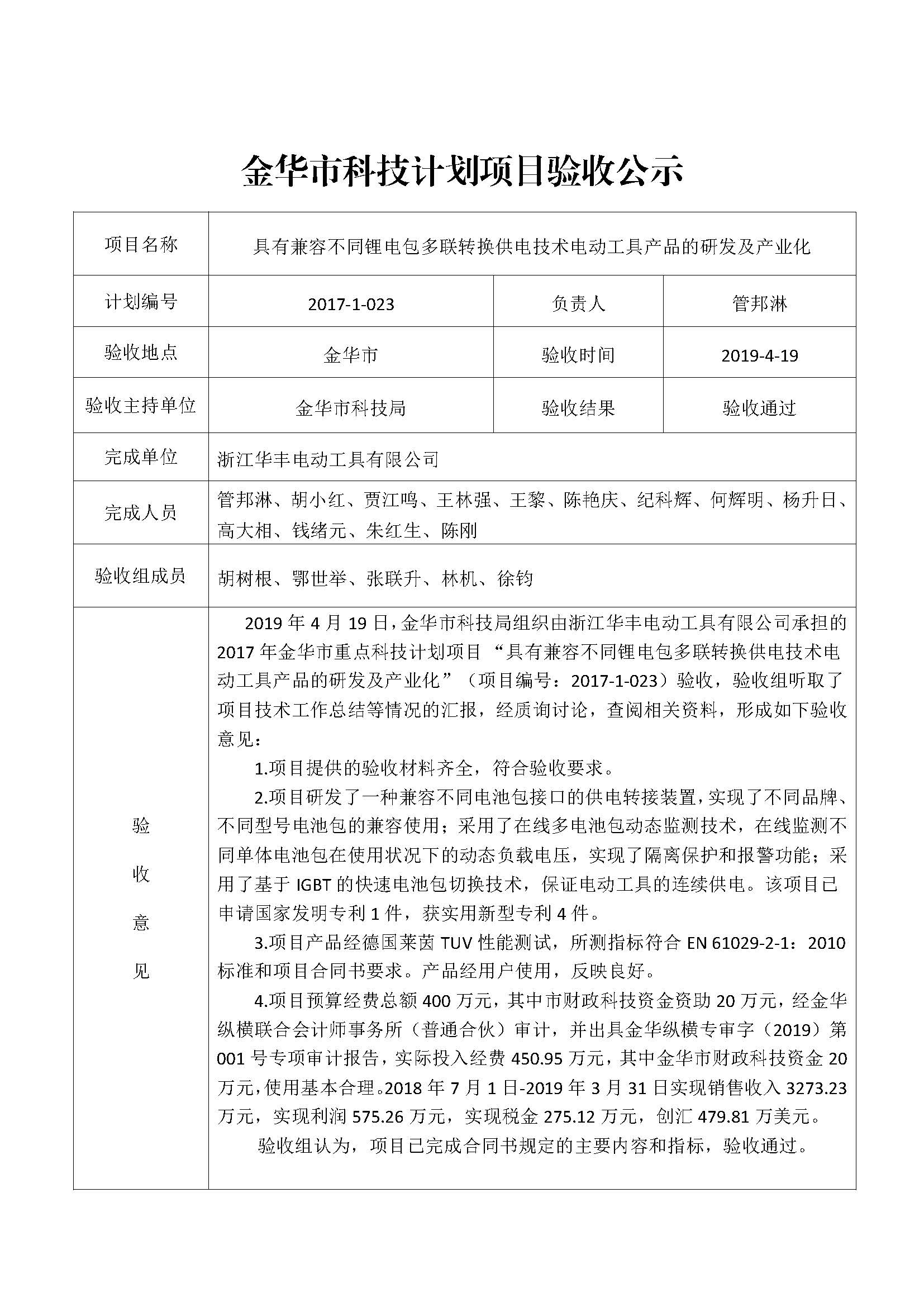
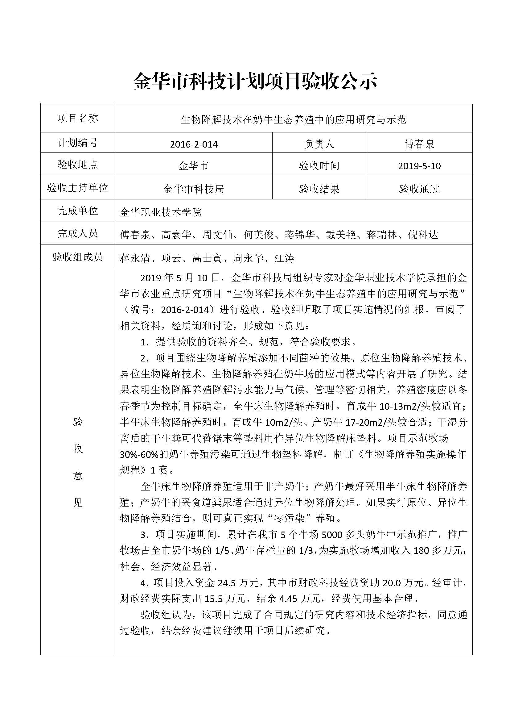
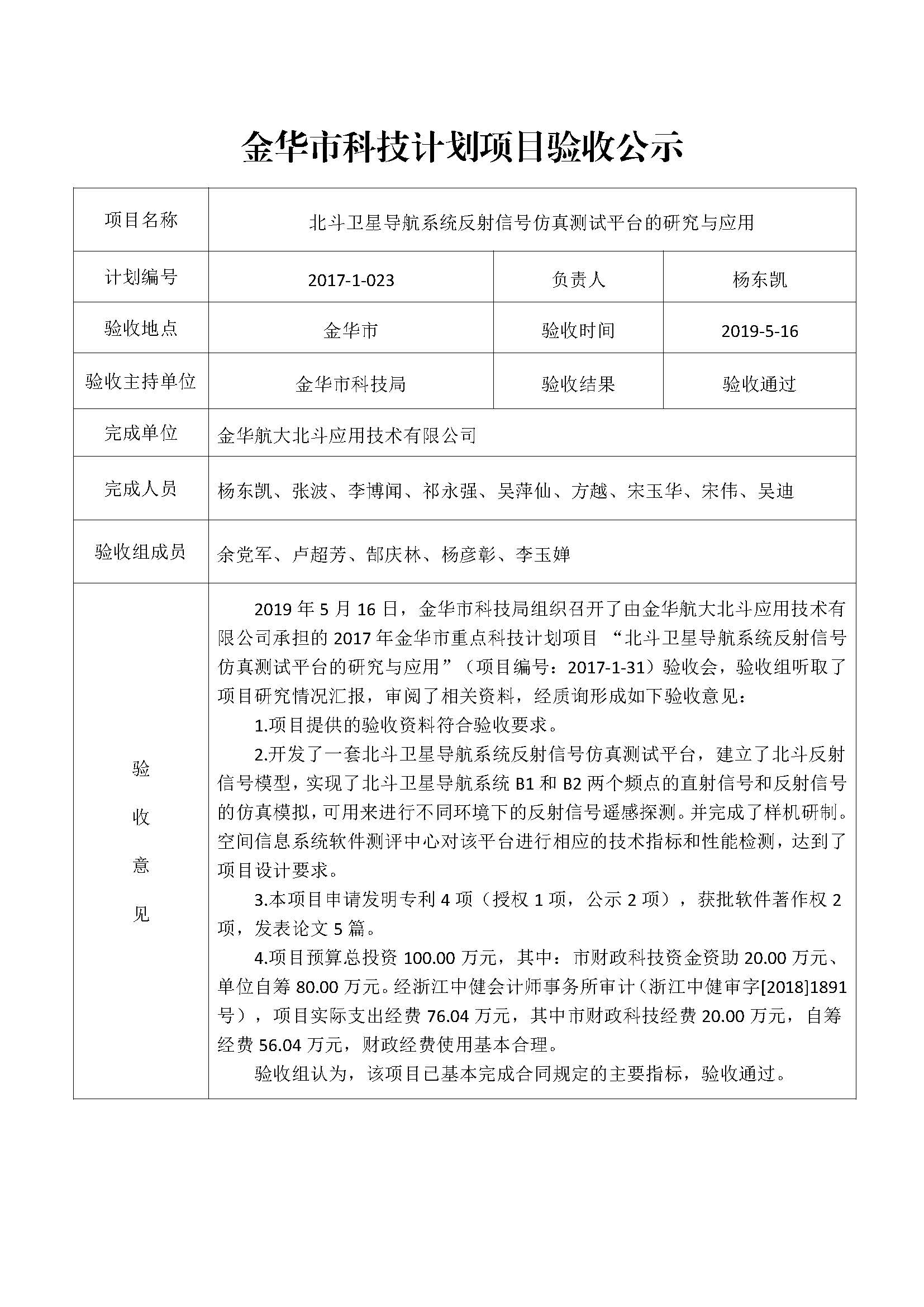
新聞中心About Us
首頁 >新聞中心金華市科技計劃項目驗收公示
發布:admin 瀏覽:3230次
金華市科技計劃項目驗收公示
根據《金華市科技計劃項目驗收管理辦法》(金市科〔2018〕78號)規定,現將“酒糟蛋白飼料的開發及其產業化研究”(計劃編號:2013-2-023)等市科技計劃項目驗收結果予以公示,接受社會監督,公示期為自公示之日起5個工作日。
任何單位和個人對驗收意見持有異議的,應當在公示期內書面向市科技局提出異議,單位應采用書面形式并加蓋公章,個人應采用實名提出異議。聯系電話:科技規劃與監督處 82270003,地址:金華市雙龍南街801號市府大樓主樓5樓。







掃描訪問網站