• <li id="22mmm"></li>
    <tt id="22mmm"><table id="22mmm"></table></tt>
  • <tt id="22mmm"><rt id="22mmm"></rt></tt>
  • <li id="22mmm"><table id="22mmm"></table></li>
  • <li id="22mmm"></li>
  • <tt id="22mmm"><table id="22mmm"></table></tt>
  • 歡迎光臨金華華鼎科技有限公司網站! 0579-8232 6300

    新聞中心About Us

    首頁 >新聞中心

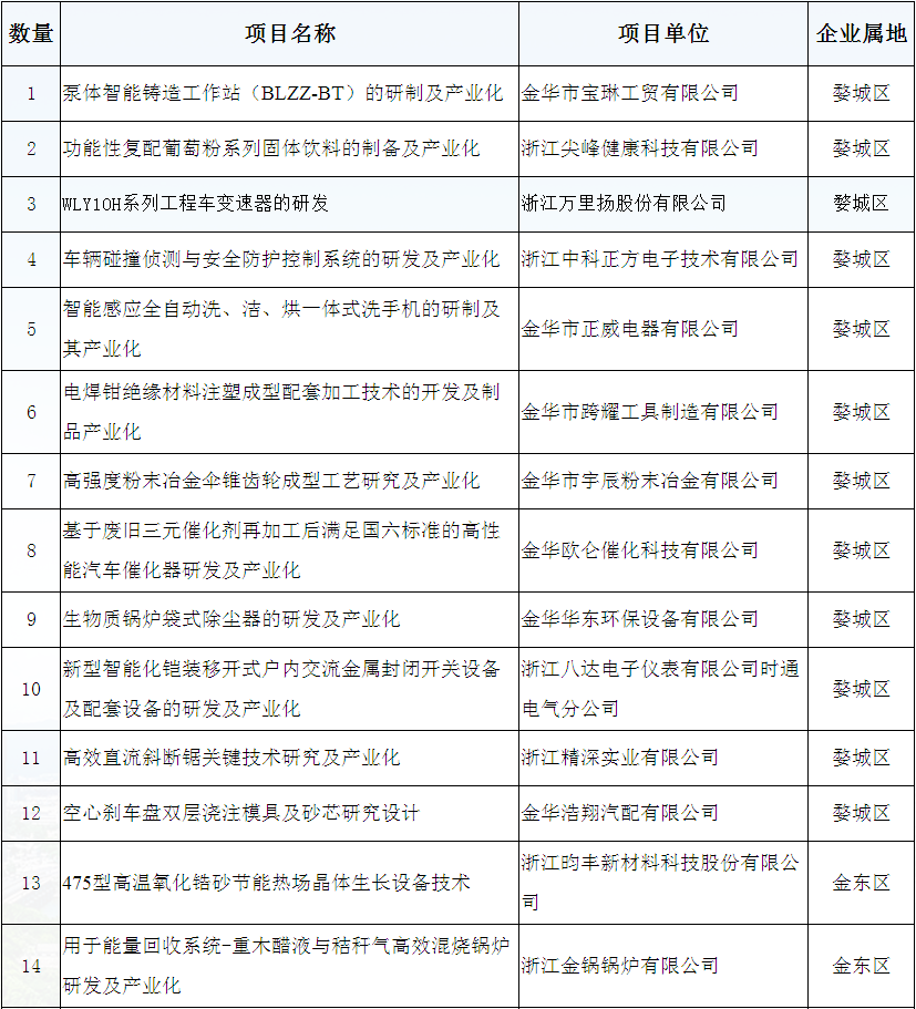
         根據《金華市技術創新項目管理辦法(2018年版)》(金經信技投〔2018〕230號)和《關于組織申報2019年金華市市級技術創新項目的通知》(金經信技投〔2019〕7號)文件精神,經審核,擬確定金華市寶琳工貿有限公司的《泵體智能鑄造工作站(BLZZ-BT)的研制及產業化》等100個項目為金華市2019年市級技術創新項目(具體名單附后)。

    現予以公示。

    公示時間:2019年4月1日至4月7日

    反映問題方式:

    1.在公示期內,任何單位和個人均可通過來信、來電等形式向我局反映項目存在的問題,逾期不再受理。

    2.反映問題必須實事求是、具體詳細。以單位名義反映問題的,應加蓋公章和聯系方式;以個人名義反映問題的,請署本人真實姓名及聯系電話。

    3.聯系人:李東;    聯系電話:82469704。

    附件:金華市2019年市級技術創新項目立項公示名單

    金華市經濟和信息化局

    金華市2019年技術創新項目立項公示名單

    国产在线永久免费观看